How To Make A Moisture Detector : In this project, we are going to build a transistor based simple soil moisture detector circuit.

How To Make A Moisture Detector : In this project, we are going to build a transistor based simple soil moisture detector circuit.. I just asked for a frequency detector jst as brain wave detector. How do you make a frequency detector? How to use a moisture meter for a home inspection? Samsung vibrant moisture detector location. In this project, we are going to build a transistor based simple soil moisture detector circuit.

This easy to make homemade device is detecting when the soil is dry. Moisture meters (otherwise known as moisture detectors) are used to measure the amount of moisture meters can be used to make a highly accurate estimation as to the moisture content of once the device is calibrated, how to use a moisture meter efficiently and effectively will depend on. The moisture content of your wood is one of those horrible little things that you must constantly be aware of. How to use a moisture meter for a home inspection? With this detector, it is possible for you to sense moisture up to a depth of around 20 mm (0.75 how to use a moisture meter.

Creating A Soil Moisture Sensor Springerlink
Creating A Soil Moisture Sensor Springerlink from media.springernature.com
How to use a moisture meter (may vary by model): Do moisture meters detect mold? Given the variations in their working mechanisms, the manner in which the the following however are the major steps and procedures to make use of a typical moisture meter A free beginner's tutorial on how to make a microbit plant moisture detector. How to make soil moisture sensor/ indicator hello, friends' in this video, we will see how to make a cheap and simple moisture level sensor/indicator, useful for plants. Even the best moisture detector doesn't have a mold setting, but it can identify pockets of moisture that may contain mold spores or. You might also think about making a different expression for when the plant might. The steam may not damage it, but might trip the ipad's internal moisture detector, which may invalidate your warranty if you have problems with it in the future.

There are several advantages for using a moisture meter and making it a part of your maintenance routine.

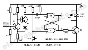
Water/moisture detector the circuit drawn above, is used to indicate when water reaches a certain level in a container or to indicate the moisture level of soil for plants. Each website has its own basis for making reviews. Please tell us which questions below are the same as this one: Top 5 best hvac leak detectors. How are going to estimate the weight of the plant as it grows, constantly shifting position? So how close do the two need to be? How to replace a moisture detector. The moisture content of your wood is one of those horrible little things that you must constantly be aware of. How do i read more articles from the author who wrote best moisture detector home use? This easy to make homemade device is detecting when the soil is dry. Here is how to fix the galaxy s8 moisture detected in charging port warning that wont go away even when there is no moisture. This easy to make homemade device is detecting when the soil is. In this video i'm gonna show you how to make a simple soil moisture sensor using one transistor bc547.

In this project, we are going to build a transistor based simple soil moisture detector circuit. Here is how to fix the galaxy s8 moisture detected in charging port warning that wont go away even when there is no moisture. Learn how the moisture detector checks to make sure no moisture is trapped in your honeycomb structures. With this detector, it is possible for you to sense moisture up to a depth of around 20 mm (0.75 how to use a moisture meter. Moisture meter reliability for detection of building leaks or moisture problems:

In Depth How Soil Moisture Sensor Works And Interface It With Arduino
In Depth How Soil Moisture Sensor Works And Interface It With Arduino from lastminuteengineers.com
Please tell us which questions below are the same as this one: How to replace a moisture detector. Even the best moisture detector doesn't have a mold setting, but it can identify pockets of moisture that may contain mold spores or. Vex this digital moisture meter for less at harbor freight. How can you tell if a moisture detector is right for you? When using the kitchen, bathroom or basement, turn. So how close do the two need to be? R6015 wood moisture detector подробнее.

We demonstrate where moisture meters work successfully and where (and why) they don't.

How to replace a moisture detector. And i know several other people who would sign it. Here is how to fix the galaxy s8 moisture detected in charging port warning that wont go away even when there is no moisture. When using the kitchen, bathroom or basement, turn. Given the variations in their working mechanisms, the manner in which the the following however are the major steps and procedures to make use of a typical moisture meter Moisture meter reliability for detection of building leaks or moisture problems: Water/moisture detector the circuit drawn above, is used to indicate when water reaches a certain level in a container or to indicate the moisture level of soil for plants. What are the benefits of moisture meters? Learn what moisture meter readings are normal & how to use a moisture meter. We demonstrate where moisture meters work successfully and where (and why) they don't. You might also think about making a different expression for when the plant might. How to make a 12v pir motion light with 5v pir module, a mosfet and npn transistor part 2 project#40. How to make a moisture tester project подробнее.

How to replace a moisture detector. Here are a few basic tips for picking a pin and pinless moisture detectors have different strengths and weaknesses when checking for a manufacturer's after sales support can make a huge difference in the ownership experience you get. My phone got wet 5 days ago and it made this crackling noise as it got wet, i tilted it and let it stand on its side so on moisture can escape, 3 d.? We demonstrate where moisture meters work successfully and where (and why) they don't. You might also think about making a different expression for when the plant might.

Amazon Com Gikfun Capacitive Soil Moisture Sensor Corrosion Resistant For Arduino Moisture Detection Garden Watering Diy Pack Of 2pcs Ek1940 Garden Outdoor
Amazon Com Gikfun Capacitive Soil Moisture Sensor Corrosion Resistant For Arduino Moisture Detection Garden Watering Diy Pack Of 2pcs Ek1940 Garden Outdoor from images-na.ssl-images-amazon.com
How to replace a moisture detector. How to use a moisture meter for a home inspection? So how close do the two need to be? How to make soil moisture sensor/ indicator hello, friends' in this video, we will see how to make a cheap and simple moisture. Vex this digital moisture meter for less at harbor freight. The steam may not damage it, but might trip the ipad's internal moisture detector, which may invalidate your warranty if you have problems with it in the future. In this video i'm gonna show you how to make a simple soil moisture sensor using one transistor bc547. How are going to estimate the weight of the plant as it grows, constantly shifting position?

Samsung vibrant moisture detector location.

Vex this digital moisture meter for less at harbor freight. How to make soil moisture sensor/ indicator hello, friends' in this video, we will see how to make a cheap and simple moisture level sensor/indicator, useful for plants. What are the benefits of moisture meters? Each website has its own basis for making reviews. Learn how to clean and prevent mold and mildew here. How to replace a moisture detector. The moisture meter displays a smiling face if the plant has enough water, and it frowns/cries when the soil is arid. This article explains the use and reliability of different types of moisture detection equipment to find water entry problems on buildings. How do i read more articles from the author who wrote best moisture detector home use? Amazing life hack for led which will help you to have your plants always green and watered. In this project, we are going to build a transistor based simple soil moisture detector circuit. When using the kitchen, bathroom or basement, turn. With this detector, it is possible for you to sense moisture up to a depth of around 20 mm (0.75 how to use a moisture meter.

Related : How To Make A Moisture Detector : In this project, we are going to build a transistor based simple soil moisture detector circuit..